Щиты управления очистных сооружений сточных вод гальванического производства
Компания: Завод мебельной фурнитуры
Город: Новгородская область
Используемая продукция ОВЕН:
Задача автоматизации
Разработать систему автоматизированного управления комплексом очистки сточных вод гальванического производства для завода мебельной фурнитуры в Новгородской области.
Автоматизация станции очистки сточных вод должна быть выполнена на современной элементной базе с применением промышленного контроллера и панели оператора с целью обеспечения возможностей изменения настроек и режимов работы оборудования в широких пределах.
На передней панели щита управления должны располагаться элементы управления технологическим оборудованием, входящим в состав станции очистки, и светосигнальная арматура, индицирующая работу технологического оборудования.
Схема автоматизации должна предусматривать отслеживание уровней жидкости в накопительных емкостях и индикацию этих уровней, обеспечивать непрерывный контроль и поддержание заданного уровня pH очищаемой жидкости.
Алгоритм работы должен предусматривать возможность автоматического управления работой насосов комплекса очистки в зависимости от уровней жидкости в накопительных емкостях, регулирование положения задвижек, плавное регулирование системы дозирования. Должен быть предусмотрен как автоматический, так и в ручной режим управления.
В случае возникновения аварийной ситуации (переполнения любой из технологических емкостей, аварийного отключения насосов ит.д.) должна включаться аварийная звуковая и световая сигнализация.
Реализация проекта
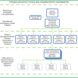
Поставленная задача реализована путем создания системы из двух щитов управления (основного и вспомогательного, расположенного на удалении, и локальных кнопочных постов) с общим управлением посредством контроллера ОВЕН ПЛК160 и организации интерфейса с оператором посредством использования панели оператора ИП320.
Реализация программной части выполнена в среде программирования CoDeSys 2.3 на языках ST и CFC. Связь между щитами организована по RS-485 c использованием протокола Modbus RTU.
При реализации интерфейса при помощи панели оператора решены следующие задачи:
- наглядное отображение функционирования исполнительных узлов (насосов, дозаторов, положения задвижек, заполнения емкостей), а также временных процессов;
- гибкое регулирование процессом управления работы комплекса. Регулирование достигается за счет широкого диапазона варьируемых параметров доступных пользователю:
- настройки гистерезисов включения / выключения всех насосов (перекачивающих, дозирующих, регенерации, промывки) по показаниям датчиков уровня в емкостях;
- уставки уровней в емкостях (нижний, средний, верхний);
- настройки показаний уровней в привязке, как к высоте датчиков, так и к высоте емкостей (для случаев замены датчиков и необходимости их доп. калибровки);
- различные временные уставки (время промывки, регенерации, задержки срабатывания датчиков, время закрытия / открытие задвижек и т.д.);
- диапазон индикации pH, режимы управления сервоприводами заслонок, как для щелочных так и для кислых сред в зависимости от изменения pH.
- представление статистической информации времени наработки исполнительных устройств;
- информирование пользователя о нештатных ситуациях посредством информационных сообщений;
- разграничение доступа к служебной информации по паролю.
Используемая продукция ОВЕН
Информация о компании
Компания: Завод мебельной фурнитуры
Почтовый адрес: Россия, Новгородская область



